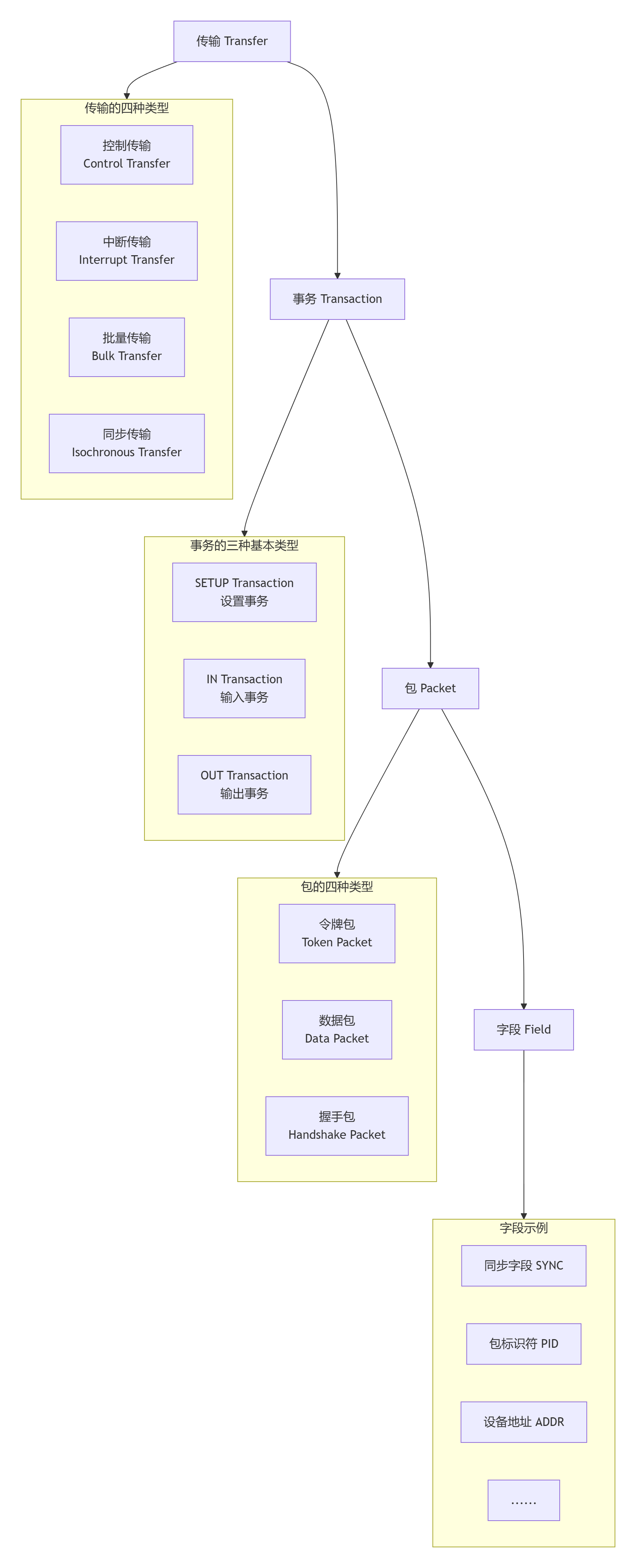
USB 协议中:

  • 字段组成了
  • 组成了
    不同的域,组成了不同类型的包(Token、Data、HandShake)
  • 多个包一起组成了一个事务(SetUp事务,IN 事务,OUT 事务)
  • 多个事务,进而组成了一种传输(应该是一帧)(控制传输,中断传输,批量传输,同步传输)

关系图

2. 通信协议 - 图1