视频内容
Vue3 生命周期
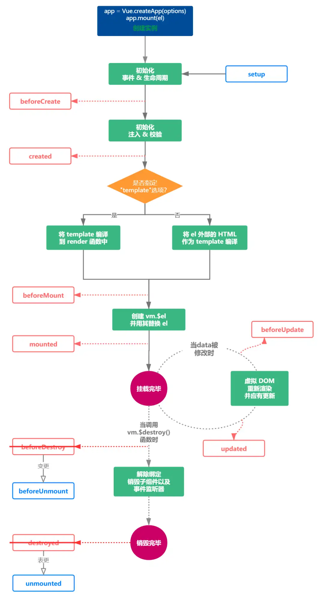
找了一个和视频接近的版本.
来源:
http://www.360doc.com/content/21/0330/19/46368139_969795318.shtml

上图来源官网:
https://cn.vuejs.org/guide/essentials/lifecycle.html
发现和视频的图片变化相对较大。
- Vue3.0中可以继续使用Vue2.x中的生命周期钩子,但有有两个被更名:
beforeDestroy改名为beforeUnmountdestroyed改名为unmounted
- Vue3.0也提供了 Composition API(组合式API) 形式的生命周期钩子,与Vue2.x中钩子对应关系如下:
beforeCreate===>setup()(可以理解为 相当于)created=======>setup()(可以理解为 相当于)beforeMount===>onBeforeMountmounted=======>onMountedbeforeUpdate===>onBeforeUpdateupdated=======>onUpdatedbeforeUnmount==>onBeforeUnmountunmounted=====>onUnmounted
源码
App.vue
<template>
<button @click="isShowDemo = !isShowDemo">切换隐藏/显示</button>
<!-- 如果 v-if=false, 会直接卸载掉 Demo -->
<Demo v-if="isShowDemo"/>
</template>
<script>
//引入 组合式API : onBeforeMount,onMounted,onBeforeUpdate,onUpdated,onBeforeUnmount,onUnmounted
import {ref,onBeforeMount,onMounted,onBeforeUpdate,onUpdated,onBeforeUnmount,onUnmounted} from 'vue'
//明确性优先:建议保留 .vue后缀,让导入意图更清晰
import Demo from './components/Demo.vue'
//在 Vue3 项目中,通常需要加 .vue后缀,但可以通过配置实现不加后缀。
//import Demo from './components/Demo'
export default {
name: 'App',
components:{Demo},
setup(){
let isShowDemo = ref(true)
//通过组合式API的形式去使用生命周期钩子
onBeforeMount(()=>{
console.log('---onBeforeMount---')
})
onMounted(()=>{
console.log('---onMounted---')
})
onBeforeUpdate(()=>{
console.log('---onBeforeUpdate---')
})
onUpdated(()=>{
console.log('---onUpdated---')
})
onBeforeUnmount(()=>{
console.log('---onBeforeUnmount---')
})
onUnmounted(()=>{
console.log('---onUnmounted---')
})
return {isShowDemo}
},
//将下面的 钩子函数, 放到 上面的 setup() 。即:用组合API,在 setup() 里写生命周期钩子。
//通过 配置项的形式 使用 生命周期钩子
//#region
/*beforeCreate() {
console.log('---beforeCreate---')
},
created() {
console.log('---created---')
},
beforeMount() {
console.log('---beforeMount---')
},
mounted() {
console.log('---mounted---')
},
beforeUpdate(){
console.log('---beforeUpdate---')
},
updated() {
console.log('---updated---')
},
//2025-11-23 奇怪,我 点击 上面的按钮 隐藏时,并没有触发 下面的 卸载 钩子函数,触发的是 上面2个 更新 钩子函数。 说明此时的Vue3 版本在处理 v-if 为 false 由之前的卸载调整为了更新。
//beforeDestroy() { console.log('---beforeDestroy---') } ∈ Vue2
//Vue3 改为:
beforeUnmount() {
console.log('---beforeUnmount---')
},
//destroyed() { console.log('---destroyed---') } ∈ Vue2
//Vue3 改为:
unmounted() {
console.log('---unmounted---')
},*/
//#endregion
}
</script>
